十月怀胎,终迎新生。新手爸妈怀揣喜悦,但“纯母乳喂到几岁?辅食怎么加?如何避开肥胖、过敏?”成了无数新手爸妈的育儿第一道难题。0-3岁是宝宝生长发育的黄金时期,喂养的每一步都关乎身体根基,本文依托权威指南,从母乳喂养、辅食添加、习惯培养到肥胖与过敏精准防控,手把手拆解科学喂养核心要点,让新手爸妈用科学喂护,养出健康宝贝。
一、母乳喂养

喂养核心:6个月内提倡纯母乳喂养,无需额外喂水、喂其他任何食物;6个月后,在添加辅食的基础上,可继续母乳喂养至2岁及以上,婴儿配方奶仅作为母乳喂养失败的替代选择,或母乳不足时的补充。
喂养原则:按需喂养,及时回应宝宝饥饿(哭闹、张嘴寻乳)与饱足(推开奶瓶/乳头、扭头)信号,不刻意掐点、不强迫喂奶,从根源上避免宝宝吃撑、过度喂养。
营养补充:宝宝出生后数日内开始,在医生指导下补充维生素D;足月儿每日400IU;早产儿/低出生体重儿每日800-1000IU,3 个月后调整为每日400IU,剂量严格遵医嘱调整。
过敏预防:过敏高风险宝宝(父母有过敏史),无医学指征不提前添加配方奶,需坚持纯母乳喂养至6月龄。
二、辅食添加
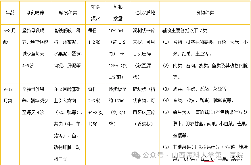
添加时间:满6月龄后添加,不早于满4月龄,且需在孩子身体健康、精神状态良好的情况下进行。
添加原则:遵循由少到多、由稀到稠、由细到粗、由一种到多种的原则。每次只引入1种新食物,引入后至少适应2-3天,密切观察宝宝是否出现呕吐、腹泻、皮疹等消化道、皮肤、呼吸道过敏反应,无异常后再添加下一种。
营养关键
补铁为首:6月龄后宝宝体内储存铁基本耗尽,缺铁易引发缺铁性贫血(表现为面色苍白、食欲差、生长缓慢),需优先添加高铁辅食。动物性铁吸收率远高于植物性铁,推荐强化铁婴儿米粉、肉泥、肝泥、动物血泥。
均衡防胖:谷肉蛋蔬果均衡摄入,减少高糖、高脂、精制碳水,拒绝过度喂食,让宝宝养成“吃够不吃撑”的饮食习惯。
种类及频次


制作与调味
原料要求:符合相应的食品安全标准和/或相关规定,保证新鲜、优质和无污染,守护婴幼儿饮食安全,满足营养需求。
卫生要求:餐具应保持清洁;制作过程生熟分开;辅食应煮熟、煮透;水果等生吃的食物要清洗干净;辅食应现做现吃,未及时食用应妥善保存并尽早食用。
调味品要求:12月龄内不宜添加盐、糖及刺激性调味品,1岁后可逐渐尝试淡口味的膳食。
烹调要求:蔬菜应先洗后切,减少营养流失;烹调以蒸煮为主,尽量减少煎、炸的烹调方法。
患病期间的喂养:暂停添加新辅食,除特殊情况外,鼓励进食易消化且营养丰富的辅食。病愈后及时恢复正常饮食。
高风险食材:针对牛奶、鸡蛋、鱼虾、坚果、贝类等常见过敏高风险食材,遵循适时添加、少量尝试原则,过敏高风险宝宝需在医生指导下调整添加时间,全程坚持单一添加、由少到多原则。
三、饮食习惯
培养独立进食能力:1岁后鼓励独立进食,自主使用筷勺,不指责进食脏乱。
营造轻松进食环境:引导进食,不强迫、不追喂、不哄喂,每次进餐时间控制在20分钟左右,不超过30分钟。
家庭共餐树立榜样:家庭共餐,家长以身作则,不挑食、不暴饮暴食。
尊重宝宝饥饱信号:宝宝表现出饱足(推开餐具、扭头)时立即停止喂食,不将食物作为奖惩手段,避免食物与情绪绑定,防止过度进食或厌食。
远离电子产品干扰:进餐时严禁观看电视、手机、平板等。
科学安排零食加餐:1岁后加餐选新鲜水果/原味酸奶/全麦饼干,每日不超1次,与正餐间隔1.5-2小时。

四、精准防控:肥胖+过敏
肥胖防控:饮食+行为+运动
严格遵循喂养规范:0-6月龄坚持纯母乳喂养,6月龄后按时添加辅食,不早于4月龄添加。
优化饮食结构:引入多样化食物,重视动物性食物添加;减少糖、盐、过量油脂摄入,养育者学会查看食物标签,避开高糖、高脂肪加工食品。
严控果汁与含糖食物:7-12月龄吃果泥/小果粒,不喝果汁;13-24月龄果汁日摄入量≤120ml;24月龄前不摄入任何含糖饮料、精制糖食物(糖果、蛋糕、含糖酸奶等)。
响应进食需求:及时、恰当回应宝宝的饥饿与饱足信号,维护宝宝内在进食节律,培养自主进食能力,从行为上预防肥胖。
养成规律进食习惯:6月龄后定时定量喂养,控制进食速度及时间,避免宝宝边玩边吃、过量进食。
保证宝宝充足的身体活动量:
①不能自主行动的婴儿,清醒时每天至少进行30分钟的俯卧位伸展(肚皮时间)。
②1-2岁的儿童每天在各种强度的身体活动中花费至少180分钟。
③控制宝宝活动受限时间(如婴儿车、高脚椅、束缚在看护者背上),每天不超过1小时。
④两岁以下儿童,不建议进行久坐不动的屏幕时间(如看电视、刷视频)。

定期生长监测:记录身高、体重变化,若婴幼儿出现体重过快增长情况,及时在医生指导下调整喂养方案,并同步增加活动量、做好行为管理。
过敏预防:纯母乳为基+科学添加
筑牢母乳喂养基础:纯母乳喂养是预防宝宝过敏的最佳方式;母乳喂养的宝宝若发生牛奶蛋白过敏,建议继续母乳喂养,母亲在医生指导下适当调整自身饮食。
配方奶科学选择:母乳不足/无法母乳喂养时,选择普通婴儿配方奶;过敏高风险宝宝可在医生指导下选用部分水解蛋白配方奶,不常规使用深度水/氨基酸配方奶做预防。
辅食添加精准观察:6月龄后逐一添加辅食,每引入一种新食物观察无过敏后再添加下一种,做好过敏记录。
不刻意回避易致敏食物:无需为预防过敏而刻意回避或延迟易致敏食物的摄入,正常足月宝宝可按辅食添加节奏尝试。
尽早引入熟鸡蛋:添加辅食后及时为宝宝引入熟鸡蛋,循序渐进尝试,有助于降低鸡蛋过敏风险。
过敏食物科学处理:明确诊断为过敏的食物,需严格回避;每 3-6个月由医生重新评估宝宝过敏情况,根据评估结果调整饮食方案,不盲目长期忌口,避免因饮食单一导致营养不均衡。


五、核心口诀

母乳六月纯,维D按时补;辅食六月加,高铁先起步;
原味无盐糖,蒸煮更健康;不追不强迫,饥饱要尊重;
少糖多运动,过敏不盲忌;科学喂护娃,健康伴成长。
拒绝育儿焦虑,以权威为基、以实操为翼,读懂宝宝的喂养信号,用耐心和科学守护宝宝生长发育的每一步。愿每一位宝宝都能在科学喂护下,健康快乐成长!


参考文献:
[1] 国家卫生健康委员会. 3岁以下婴幼儿健康养育照护指南(试行)[Z]. 北京: 国家卫生健康委员会, 2023.
[2] 中华医学会儿科学分会. 婴幼儿肥胖管理专家共识[Z]. 2021.
[3] 中华医学会变态反应学分会. 儿童过敏性疾病预防健康教育专家共识[Z]. 2022.
[4] 国家卫生健康委员会. WS/T 678—2020 婴幼儿辅食添加营养指南[S]. 北京: 中国标准出版社, 2020.
供稿:新生儿重症科 张惠蓉 杨嘉欣
图片均来源于网络,如有侵权请联系删除
制作:张文华
初审初校:武师润
复审复校:温晓丽
终审终校:杨丽红
发布:董希秀